LAYER-2 SCALING SOLUTIONS

The Blockchain Trilemma , coined by Ethereum Blockchain founder Vitalik Buterin consists of a trio of problems plaguing blockchains today and which no particular Blockchain can boast of totally eradicating.These problems are;
- Security
- Scalability
- Decentralization
A lot of solutions have been proffered to each problem and most aren't effective except for a few.
The problem of security still plagues the world of Decentralized Finance to a certain extent and total decentralization seems mythical.
As for the solutions offered to the issue of Scalability, most have seen remarkable success and this article will talk about a few of these scaling solutions.
Talking about solutions to each individual problem of the Trilemma, the security aspect is one which the likes of Pontem Network built on Aptos is devoted to tackling and providing an efficient solution. Through the use of security based language Move, Pontem and all it's products are not found wanting in the security aspect.
An Overview;
- Scalability: A brief definition
- Layer 2s: A Deep Dive
Metis Network
Optimism Network
Arbitrum Network
Boba Network
- Conclusion
- About Pontem.
SCALABILITY
Simply speaking, scalability is how well a blockchain adapts to changes in computational power, and how efficiently it meets an increase in network demands.
A blockchain's speed is measured in TPS (Transaction Per Second).
Speaking on a more technical level, the ability of a Blockchain to increase its performance and effectively minimize operational cost and maximize transactional throughput better defines the term "Scalability".
How scalable a blockchain is depends on its structure and consensus mechanism. The PoW consensus mechanism, developed by Hal Finney, with its first major application on the Bitcoin network requires miners who validate transactions using large amounts of computational power which increases as blockchain activity increases resulting in a low latency from confirmation time to finality time which will largely affect the scalability of the network.
Other consensus mechanisms like the PoS mechanism , and PoH mechanism of Solana were implemented in response to the operational cost and large computational power of the PoW consensus mechanism. Newer consensus mechanisms were undoubtedly revolutionary in solving the scalability aspect of the Trilemma but that won't be the primary focus as there are actually a lot of scaling solutions but this article will only deeply discuss Layer 2 scaling solutions.
LAYER 2’s
Amongst quite a number of scaling solutions proffered, arguably prominent among them are the Layer 2 scaling solutions and they have proved very effective in solving the scalability aspect of the Trilemma.
Layer 2 scaling solutions are very different from sidechains, sidechains are independent of the L1 and function by means of a two way peg to move assets between the L1 and the sidechain.
A good example of a sidechain is Polygon, which can't be classified as a Layer 2 but is also a scaling solution.
L2 solutions process transaction data in two major ways:
- Optimistic Rollups
- Zero Knowledge Rollups
OPTIMISTIC ROLLUPS
Optimistic Rollups are frameworks built on L1 Blockchains primarily to scale the L1 hence they also act as a second layer.
The bulk of transactional data is confirmed off chain on the L2 and is relayed back to the L1 for finality, reducing workload and operational cost.
On a more technical level, how do Rolups operate?
From the word Rollup, transactional data is relayed off chain, processed and rolled up in batches then it is relayed back to the L1 for finality.
Rollups inherit their security from the L1 by publishing transactions on the mainchain they're built upon so security of the L2 isn't much of a worry.
Optimistic Rollups derive their name from their mode of confirming transactional data, they assume all transactions are valid and do not prove transaction validity for transactional data relayed to the mainchain.

ZERO KNOWLEDGE ROLLUPS
Not entirely different from Optimistic Rollups aside from mode of transaction confirmation, ZK Rollups are also frameworks built on L1 Blockchains to extend throughput and reduce computational workload on the mainchain.
They also operate by processing data off chain but unlike optimistic rollups who are "optimistic", ZK Rollups provide validity proofs to the mainchain and do not just assume validity.

Talking about layer 2 chains will not be complete without mentioning that Layer 2 chains were built to scale the Ethereum blockchain.
L2’s exist primarily to scale Ethereum due to its scalability issues and they are always EVM (Ethereum Virtual Machine) compatible or create their own Virtual Machine which is also EVM compatible to enable seamless interaction and accessibility between the L2 and base layer.
They always share the same codebase.
Moving further, most prominent among L2’s for Ethereum will be discussed next in this article.

Metis Network
The Metis Dao Blockchain created by Elena Sinelnikova in the year 2019 is an Ethereum L2 chain built to scale the Ethereum chain.
Different chains come up with different approaches to the Ethereum scalability issue and Metis isn't left out.
MetisDao uses the optimistic rollup infrastructure to scale the Ethereum Layer 1 making it a Layer 2 aimed at revolutionizing how people and businesses cooperate.
Moving from just being a scaling solution, Metis believes and is a strong advocate of decentralization. Highlighting the basic optimistic rollup infrastructure as heavily centralized and facing finality issues when moving assets from the L2 construct to the mainchain, Metis designed its own fully EVM compatible machine the Metis Virtual Machine (MVM).
Metis' Virtual Machine also plays an important role in Metis' vision of a decentralized optimistic rollup. Decentralization basically is the removal of centralization of power, hence all power related activities are not carried out by one party but all parties involved. DAOs (Decentralized Autonomous Organizations) are a key component of Decentralization, they are focused on shared governance and are an opposite of centralized ruling system, decisions are voted upon by members of the DAO hence decision making is not restricted to a particular entity. DAOs are more focused on voting and governance systems. Metis putting decentralization on a larger scale, proposed its Decentralized Autonomous Company (DAC) where a DAO is a small but functional unit of the DAC scaling the operations of a DAO to an organizational and enterprise level.
This system of decision making sets Metis apart from most L2s as it doesn't rely on only one sequencer unlike other L2s do.
Metis has had several DApps and solutions built on it, notable amongst them are;
- Tethys Finance
- Hera Finance - A multichain aggregator
- Revenant - A GameFi project
TVL of the Metis Ecosystem which is made up of TVL of all protocols across its entire ecosystem as at the time of writing this article sits at $122 billion.

OPTIMISM NETWORK
Another big Ethereum L2 solution, Optimism is remarkable amongst L2s.
Chief engineer of the “optimistic rollup” which was later adopted by other L2s, it ‘assumes’ transactions are valid and submits to the L1 for confirmation, although this ‘assumption’ can be challenged within a certain period.
This infrastructure as highlighted somewhere in this article is heavily centralized as it relies on one sequencer (which is Optimism) to relay the batches of transactional data back to the base layer for confirmation.
The Optimism team claims it will also implement measures to combat this with future developments to the protocol.
Optimism was co-founded in 2019 by Benjamin Jones , Jinglan Wang and Kevin Ho.
The network has successfully built its own ecosystem of successful DApps and solutions which have seen tremendous growth and adoption, notable amongst Optimisms' investors are big names like Spark Capital, A16z, Paradigm to mention a few.
Optimism has a thriving ecosystem of DApps and it has its own governance token $OP which is used in the decision making processes to cast votes for or against decisions that affect the protocol, this ensures smooth, decentralized operations as the power to make decisions isn't bestowed on one person.
Some of the top DApps on Optimism are:
- Synthetix and Velodrome : Both are Liquidity Provisioning Protocols and marketplaces built on Optimism and the Ethereum mainchain
ARBITRUM
Founded by OffChain Labs, Arbitrum is another Ethereum L2 chain offering high speed and cost effective computations across Ethereum.
Slightly different from Optimism due its multi round proofing techniques which allow validators to check and validate batches of transactional data before it's related to the sequencer.
Optimism uses a single round fraud proofing technique and all validators "assume" data is correct; notwithstanding, there's a window of time to challenge which is 7 days on Optimism.
Arbitrums' mode of operation is more cost effective and advanced when compared to that of Optimism and also enjoys a larger user base and activity on its ecosystem due to Arbitrum having its own Virtual Machine, the AVM, unlike Optimism which uses Ethereum Virtual Machine. This makes it a developer friendly ecosystem. Also, Arbitrum supports all EVM compiled languages because its Virtual Machine is compatible with that of Ethereum at the byte level.
Arbitrum doesn't have its own token yet, fees are paid in ETH, there are speculations as to whether a token will be launched. Ecosystem TVL of the Arbitrum Network at the time of writing this article is at $142.8 billion.
Arbitrum and Optimism are undoubtedly controlling a healthy portion of the L2 market.

BOBA NETWORK
As stated earlier in this article, different L2s come up with something additional to just scaling the Ethereum blockchain.
Another L2 adopting the Optimistic Rollup infrastructure to extend throughput of the base layer, Boba Network offers not only increased speed and cost effective scaling solutions, utilizing community driven incentivized liquidity pools, Boba has also reduced the withdrawal time frame of roll-ups from a period of 7 days to just a few minutes.
Created by Alan Chiu, a member of the Enya team who are core contributors to OMG Network , Boba has significantly reduced waiting time for transferring assets between the L2 and L1 chains.
Instead of waiting for the customary 7 day withdrawal time frame on Optimistic rollups, liquidity pools to ease asset flow were implemented and moving assets from the L2 to the L1 on Boba are as easy as swapping assets on a DEX.
CONCLUSION
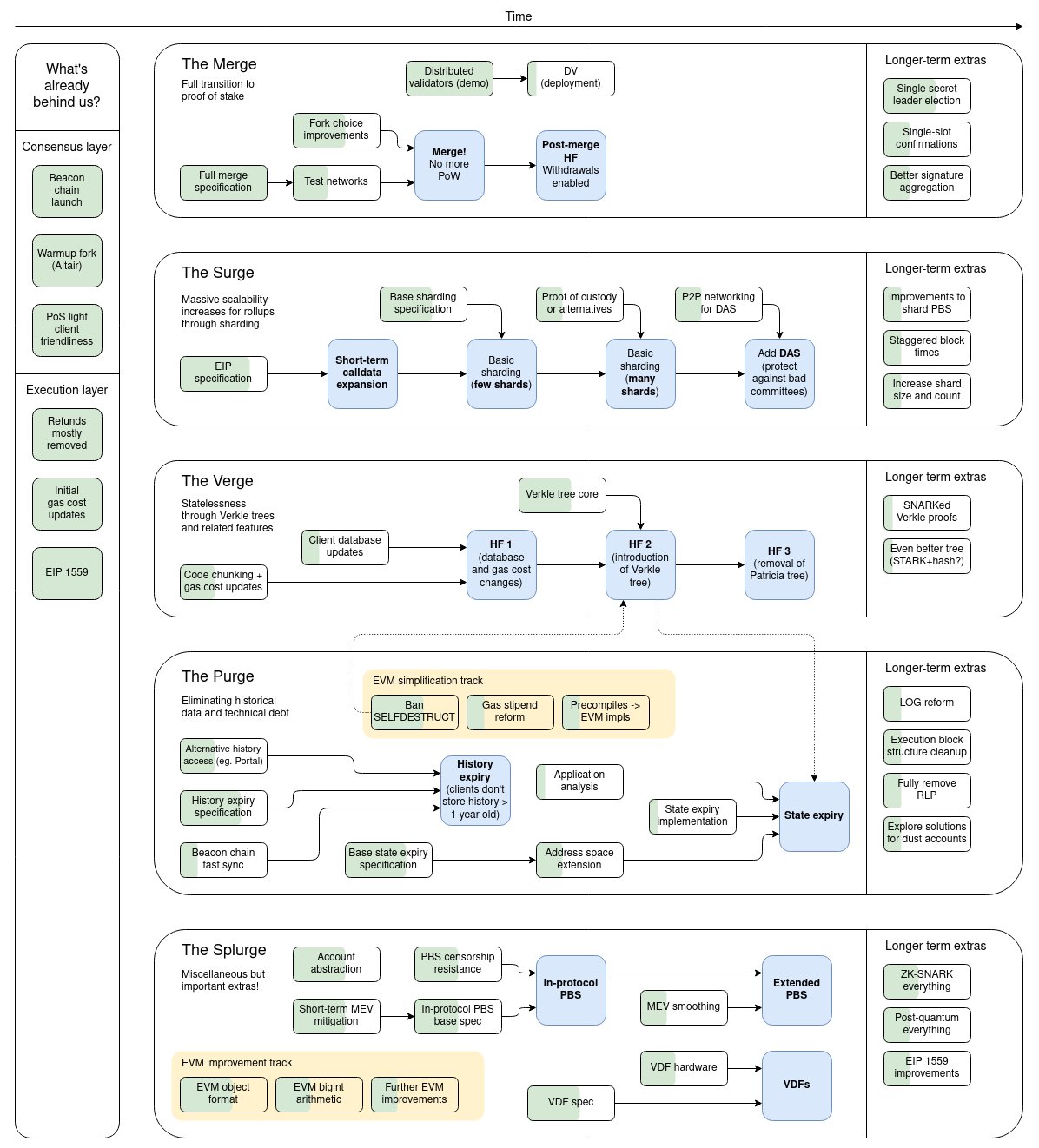
Undoubtedly, Layer 2s have come to play a huge part in future developments. Many thought there would no longer be a need for Layer 2s after The Merge, an upgrade to the consensus mechanism of the Ethereum blockchain which moved it from POW to POS. Contrary to general opinion, Ethereum is quite comfortable in outsourcing its scalability issues to L2s while it focuses more on Security and Decentralization.
A newly updated roadmap for the Ethereum blockchain has also proven beyond doubt that Layer 2s will be a part of Ethereum as much as it will be a part of them.

ABOUT PONTEM
Pontem Network on Aptos is building products aimed at fostering and boosting adoption of blockchain technology in general. Its consumer targeted products are not only secure and efficient but also reliable.
Pontem Wallet has already seen its final development phases and has not only gone through one audit but two and is currently undergoing a third.
Accessibility and operational ease drives mainstream adoption and Pontem Network understands this.


